NEW STUDY: Dogs Improve Human Mental Health by Transferring Beneficial Microbes
Dog ownership during adolescence alters the human microbiome in ways that measurably improve social behavior.
A new peer-reviewed study in iScience reports that adolescents who live with dogs experience significantly better mental and social health — and the mechanism appears to be microbial, not merely psychological.
Using longitudinal data from a population-based cohort of 345 adolescents, combined with microbiome sequencing and germ-free mouse transplantation experiments, researchers demonstrated that dog ownership during adolescence alters the human microbiome in ways that measurably improve social behavior.
Rather than relying on self-reported well-being or cross-sectional associations, investigators assessed dog ownership at age 13, psychiatric outcomes at age 14 using standardized clinical instruments, and then directly tested causality by transferring saliva-derived microbiota from adolescents into germ-free mice.
The result: microbes associated with dog-owning teens were sufficient, on their own, to induce more social, pro-social behavior in animals raised in completely controlled conditions.
Adolescents Who Lived With Dogs Had Fewer Mental and Behavioral Problems
Across the cohort, adolescents who owned dogs showed consistently lower scores for mental and behavioral problems, particularly in domains related to social functioning. Compared with non-dog-owning peers, they exhibited significantly fewer social problems, less social withdrawal, fewer thought problems, lower delinquent behavior, and reduced aggression.
The strongest effect was observed in social problems, and critically, these associations remained statistically significant after adjusting for sex, household income, number of siblings, and family size, indicating that the findings were not explained by socioeconomic advantage, family structure, or demographic differences.
Dog ownership during adolescence predicted better mental health one year later.
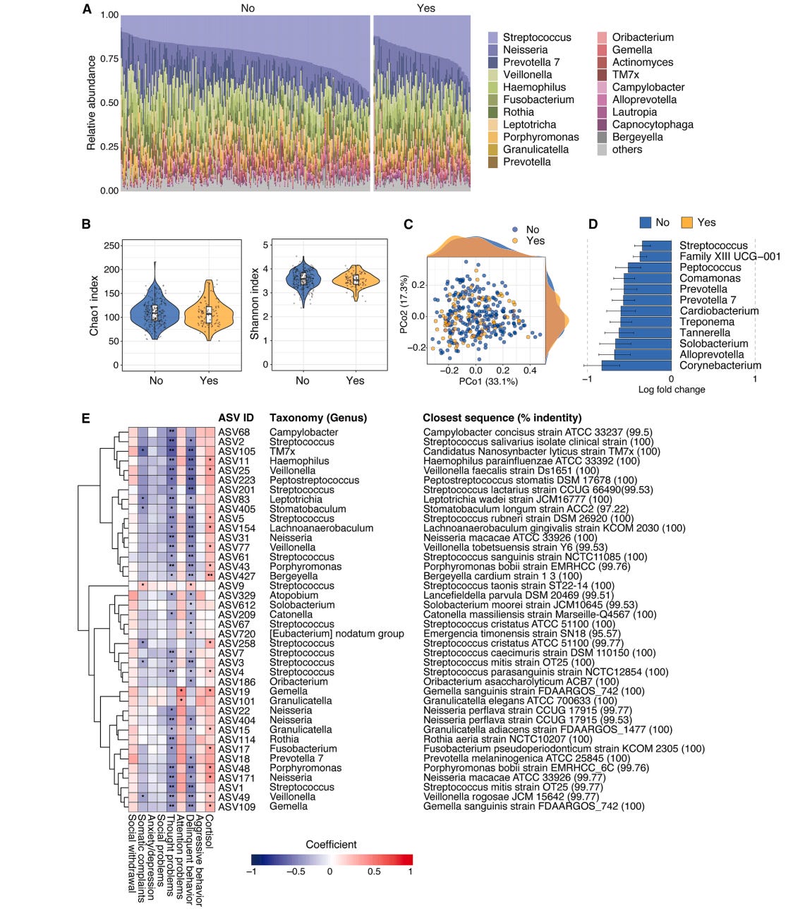
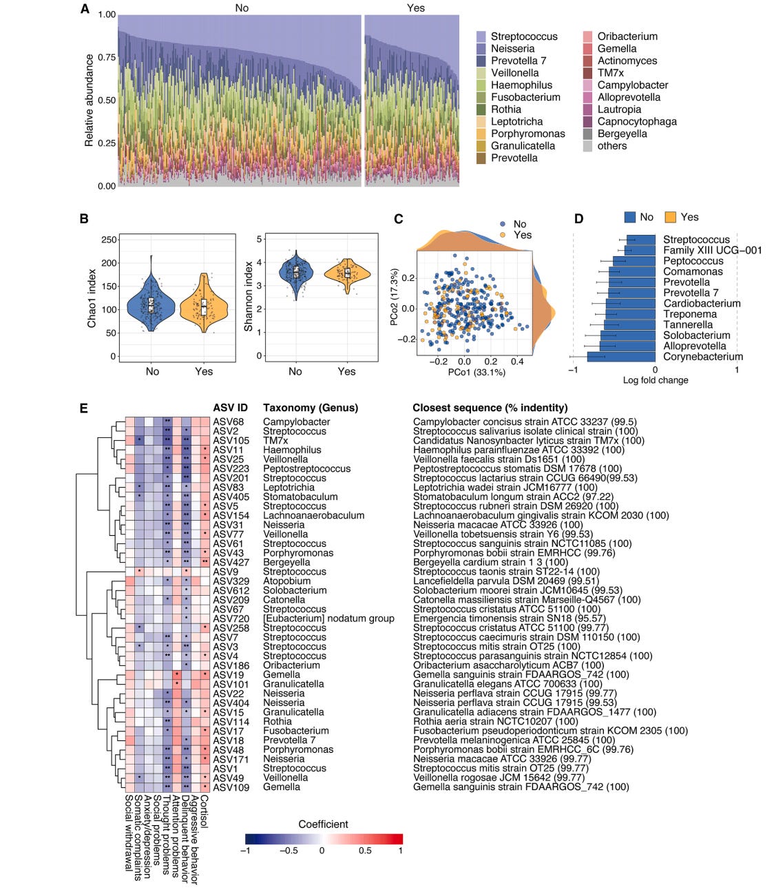
Dog Ownership Was Associated With a Distinct Microbial Signature
When researchers analyzed the adolescents’ oral microbiomes, they did not find broad differences in overall diversity. Instead, the signal emerged at strain-level resolution. Adolescents who lived with dogs harbored higher abundances of specific bacterial variants, particularly distinct Streptococcus amplicon sequence variants (ASVs).
Importantly, these strains were inversely associated with behavioral problems, including delinquent behavior and thought disturbances.
The Causal Experiment: Human Microbes Changed Mouse Social Behavior
To test whether these microbial differences merely tracked behavior or actually caused it, the researchers performed a decisive experiment. Saliva-derived microbiota from dog-owning and non-dog-owning adolescents were transplanted into germ-free mice, which were then evaluated using validated social behavior tests.
Mice colonized with microbiota from dog-owning adolescents showed significantly greater social approach behaviors, including increased engagement with trapped conspecifics — a well-established proxy for pro-social or empathy-like behavior in rodents.
When the investigators analyzed the mice’s gut microbiota, they found that the same Streptococcus strains associated with better mental health in adolescents were also associated with increased sociability in mice.
Dogs improve human mental health not just through love — but by transferring beneficial microbes that support social brain function.
By acting as vectors of microbial exchange, dogs may help restore environmental microbial inputs that humans historically coexisted with, supporting healthier neurobehavioral development through microbiome–brain pathways.
One thing is clear: if dogs influence human mental health through microbial exchange, then altering dogs with self-amplifying RNA injections may disrupt that pathway entirely. Merck’s NOBIVAC NXT platform is currently being administered by veterinarians across the country for canine flu, rabies, and FLV. It would be wise to refrain from giving your pet this experimental saRNA injection.
Epidemiologist and Foundation Administrator, McCullough Foundation
www.mcculloughfnd.org
Please consider following both the McCullough Foundation and my personal account on X (formerly Twitter) for further content.








As a lifelong dog owner I fully confirm this article as being absolutely correct! I would add that owning dogs also stops you getting sick from passing coughs, colds, upset stomachs whilst also keeping you active and forcing you to go out for a walk, regardless of the weather. Win/win situation really.
I reckon they should do an experiment to see how many dog owners died only from Covid!!!! (none would be my estimate)
..."Adolescents Who Lived With Dogs Had Fewer Mental and Behavioral Problems"...well then, I suggest we get every member of congress three dogs and two cats. Can't hurt, can it?