NEW STUDY: Eating Kiwifruit Increases Skin Density by 48% and Epidermal Regeneration by 30% via Raising Skin Vitamin C Levels
Dietary vitamin C rapidly enters skin tissue and improves structural density and epidermal renewal within 8 weeks.
Vitamin C (ascorbate) is present in every major compartment of human skin, and its biology is well established: it supports collagen-related processes in fibroblasts, helps buffer oxidative stress, and can influence keratinocyte behavior. Most of the popular conversation focuses on topical vitamin C, largely because getting nutrients “into skin” through the bloodstream is often assumed to be limited or inconsistent.
A new Journal of Investigative Dermatology study tackles that question directly. The authors first mapped vitamin C levels across human skin layers, then ran a simple pilot intervention: participants with lower vitamin C status ate two SunGold kiwifruit daily for 8 weeks (about 250 mg vitamin C/day) and the researchers measured changes in skin vitamin C and skin function.
The results were not subtle: dietary vitamin C intake increased skin vitamin C levels and was associated with measurable improvements in skin density and epidermal cell proliferation.
Eating kiwifruit raised vitamin C in blood and skin
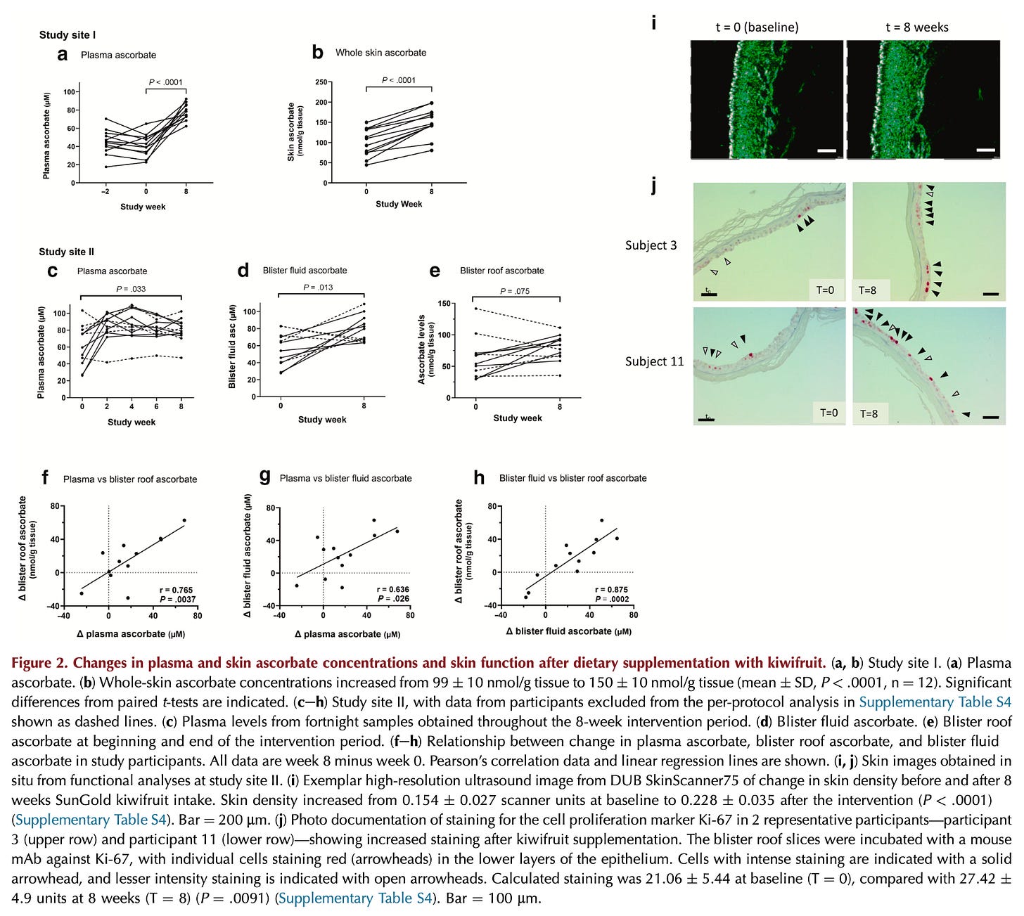
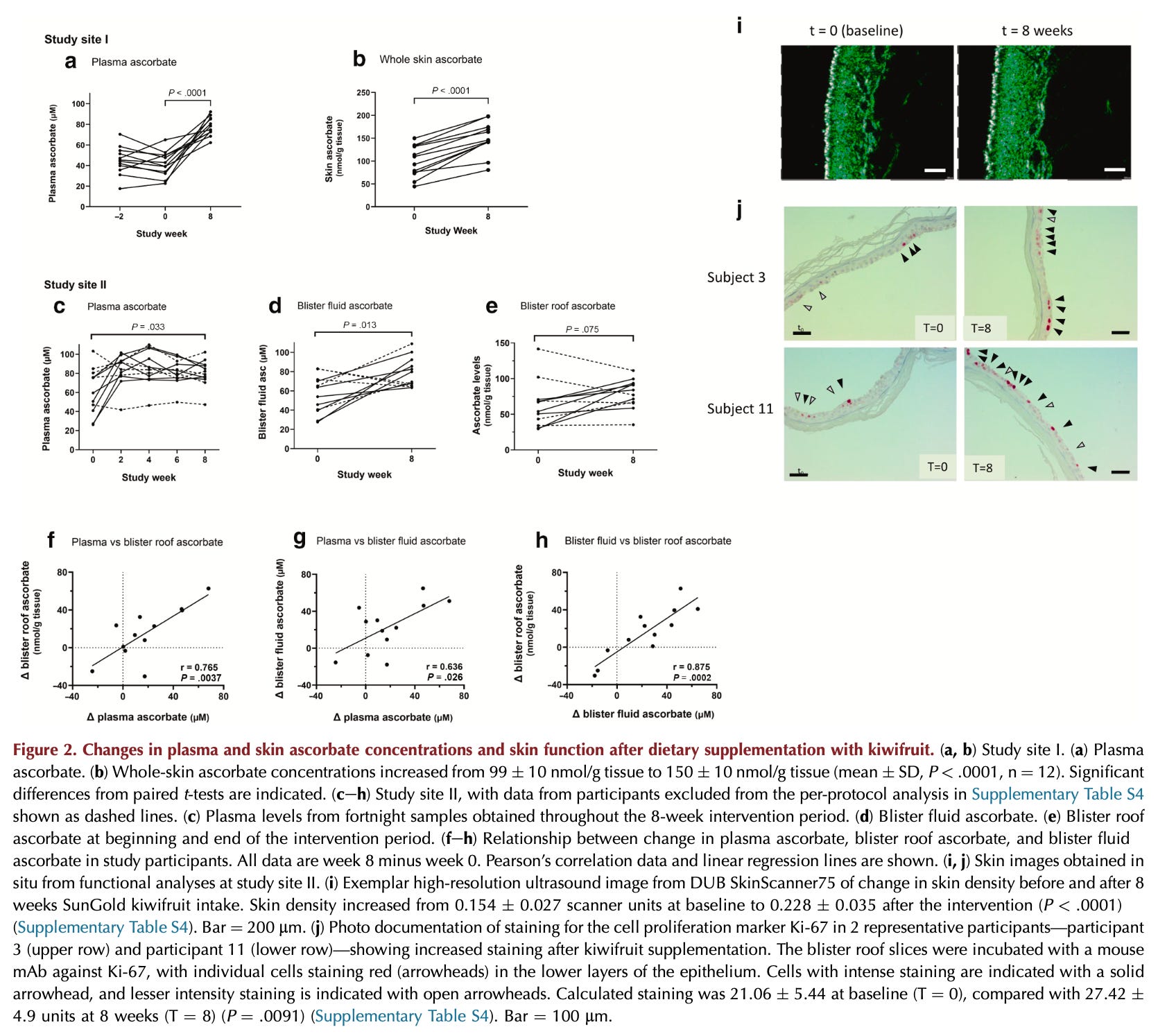
At the intervention site where both blood and skin-related sampling were done (full cohort, n=12), the results showed clear rises after 8 weeks of two kiwifruit per day:
Plasma vitamin C increased from 62 to 80 μM — about a 29% increase.
That systemic increase translated into measurable changes in the skin environment:
Blister fluid vitamin C (interstitial skin fluid) rose from 56 to 79 μM — about a 41% increase.
Epidermal vitamin C (blister roof tissue) rose from 63 to 79 nmol/g — about a 25% increase.
In short: this wasn’t just “blood levels changed.” The investigators were able to show vitamin C increasing in skin tissue and skin-associated fluid compartments after a real-food dietary intervention.
Skin structure and regeneration markers improved
After the 8-week intervention, two skin functional endpoints increased significantly in the full cohort:
Skin density increased from 0.154 to 0.228 units — about a 48% increase. The authors describe ultrasound “density” as reflecting structural protein concentration within the dermis.
Epidermal cell regeneration/proliferation increased, measured via Ki-67 staining intensity (21.06 → 27.42) — about a 30% increase.
These two changes—one structural and one cellular—move in a direction consistent with vitamin C’s known role in fibroblast and epidermal biology.
Conclusion
After just 8 weeks of eating two SunGold kiwifruit daily, participants saw:
~29% higher plasma vitamin C
~41% higher skin interstitial vitamin C
~25% higher epidermal vitamin C
~48% higher ultrasound-measured skin density
~30% higher epidermal proliferation signal (Ki-67)
This paper makes a strong case that vitamin C status isn’t merely a skincare talking point. Dietary vitamin C measurably enters human skin, and that increase tracks with changes in skin structural and renewal markers over a short time frame.
Epidemiologist and Foundation Administrator, McCullough Foundation
Support our mission: mcculloughfnd.org
Please consider following both the McCullough Foundation and my personal account on X (formerly Twitter) for further content.





At last something that tastes good, and is good for you! 😹😹
I love the gold kiwi. I germinated some seeds last year and have a few seedlings growing now. I'm hoping that they fruit soon.