Lemongrass Extract Cuts Human Lymphoma Tumor Growth in Mice by ~95% Without Toxicity
Peer-reviewed study finds that a common plant selectively induces apoptosis in human cancer cells while sparing normal cells.
A peer-reviewed study published in Oncotarget reports that an orally administered ethanolic lemongrass extract (Cymbopogon citratus at ~80 mg/kg/day) dramatically suppressed tumor growth in a human lymphoma xenograft mouse model, while selectively inducing apoptosis in cancer cells and sparing normal cells.
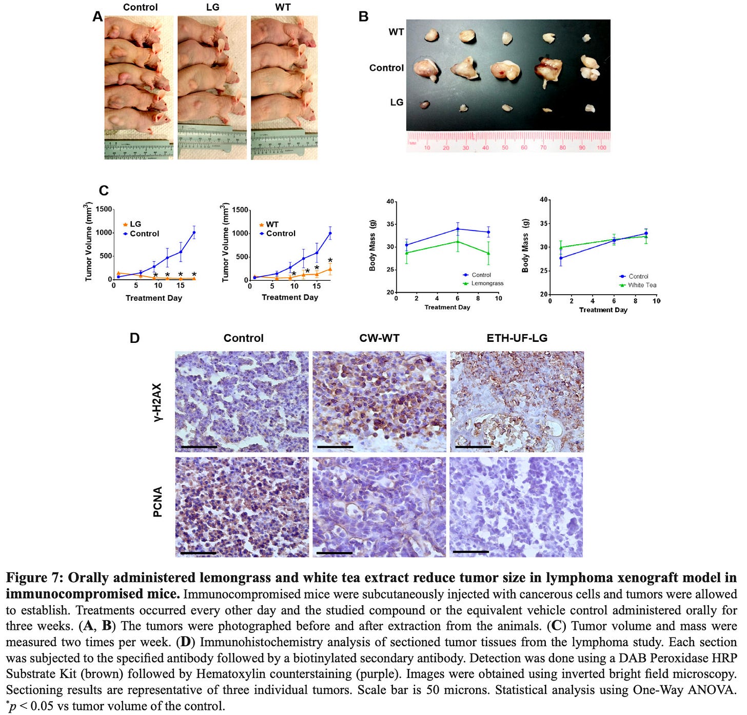
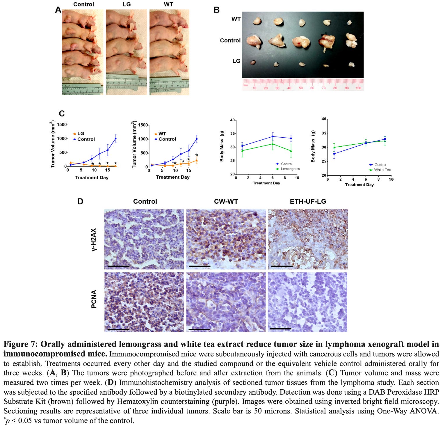
In immunocompromised mice implanted with human non-Hodgkin’s lymphoma (U-937) cells, animals receiving ethanolic lemongrass extract in their drinking water for three weeks developed dramatically smaller tumors than controls — with tumor growth suppressed by approximately 95% based on volume and mass measurements. Importantly, no weight loss or overt toxicity was observed during treatment.
The same extract selectively induced apoptosis in multiple human lymphoma and leukemia cell lines in vitro, acting through ROS-dependent extrinsic apoptosis, mitochondrial depolarization, and collapse of cancer-cell oxidative metabolism.
Tumor Growth Reduced by ~95% After Oral Administration
Following subcutaneous implantation of human non-Hodgkin’s lymphoma (U-937) cells, tumors were allowed to establish before treatment initiation.
Mice then received oral ethanolic lemongrass extract (~80 mg/kg/day) via drinking water for approximately three weeks. Here’s what happened:
Near-complete suppression of tumor growth (~95%) compared with untreated controls
Dramatically reduced tumor volume and mass across the treatment period
No loss of body weight or signs of systemic toxicity, indicating good tolerability
Reduced PCNA staining, consistent with suppressed tumor cell proliferation
Increased γ-H2AX staining, indicating enhanced DNA damage within tumor tissue
As shown in Figure 7, tumors in lemongrass-treated mice remained near baseline size, while control tumors expanded rapidly — representing near-ablation of tumor growth in vivo:
Strong Selectivity: Cancer Cells Die, Normal Cells Survive
The same lemongrass extract was evaluated across a broad panel of malignant and non-malignant human cell types using Annexin V / propidium iodide cytometry.
Cancer cells (high sensitivity):
Non-Hodgkin’s lymphoma (U-937)
Hodgkin’s lymphoma (KMH2, L540, HDMYZ)
Leukemia (Jurkat, MV-4-11)
Across these cancer models, lemongrass extract induced robust apoptosis, eliminating the majority of malignant cells at low concentrations.
Normal cells (largely spared):
Normal human skin fibroblasts
Peripheral nucleated blood cells (PNBCs)
At the same doses that triggered extensive cancer-cell apoptosis, normal cells showed minimal apoptotic induction and retained high viability, in stark contrast to the chemotherapeutic controls used in the study.
Mechanism: ROS-Dependent Extrinsic Apoptosis + Mitochondrial Collapse
Lemongrass extract induced apoptosis through a distinct and well-mapped mechanism:
1. ROS generation (essential step)
Lemongrass extract sharply increased intracellular ROS in cancer cells
Pre-treatment with N-acetylcysteine (NAC) almost completely blocked apoptosis
Confirms ROS dependence
2. Extrinsic apoptosis pathway activation
Activation of caspase-8
Requires a functional FADD protein
Lemongrass extract failed to kill DN-FADD Jurkat cells
3. Mitochondrial depolarization
Rapid loss of mitochondrial membrane potential (JC-1 assay)
Sharp reduction in oxygen consumption
Indicates collapse of cancer-cell oxidative metabolism
These pathways converge to execute programmed cancer-cell death.
White Tea Less Effective
The study also evaluated a hot water white tea extract (Camellia sinensis) in parallel. While white tea demonstrated anti-cancer activity, its effects were weaker than lemongrass:
White tea reduced tumor growth by ~70–80%, compared with ~90–95% for lemongrass
Tumors in white-tea–treated mice continued to grow, albeit more slowly
In vitro, white tea induced apoptosis through a ROS-independent pathway
At higher doses, white tea showed less selectivity, inducing apoptosis in some normal peripheral blood cells
By contrast, lemongrass extract emerged as the dominant intervention, producing near-complete arrest of tumor growth in vivo, stronger selectivity for malignant cells, and a clearer mechanistic dependence on oxidative and mitochondrial vulnerabilities unique to cancer cells.
CONCLUSIONS
This study demonstrates that an orally administered ethanolic lemongrass extract:
Suppresses human lymphoma tumor growth in mice by ~95%
Selectively induces apoptosis in cancer cells
Spares normal cells at effective doses
Exploits oxidative and mitochondrial vulnerabilities unique to cancer
Is well tolerated in vivo, with no evidence of systemic toxicity
Notably, these results closely parallel findings from dandelion root extract, which has been shown in a separate peer-reviewed study to reduce human colon tumor growth in mice by more than 90% while sparing healthy cells.
Taken together, these data show that common plant extracts can produce levels of tumor suppression that rival — and in some cases exceed — those of many experimental oncology drugs, yet have received virtually no translational follow-up.
With cancer rates continuing to rise, these non-toxic, widely accessible compounds warrant serious, well-designed clinical trials.
Epidemiologist and Foundation Administrator, McCullough Foundation
Support our mission: mcculloughfnd.org
Please consider following both the McCullough Foundation and my personal account on X (formerly Twitter) for further content.








What Amazing discoveries!! Thank you Nicolas for sharing research and knowledge that keep us healthy! Lorasine
THANK YOU, Mr. Hulscher, for continuing to provide studies highlighting the power of holistic methods of treatments and healing!