Last year, I reported on the widespread development of microneedle patch “vaccines” for use as the next mRNA delivery platform and vaccine passport system.
In 2019, the Gates Foundation funded the development of biocompatible near-infrared quantum dots delivered to the skin by microneedle patches that record vaccination status.
Now revealed in a new Gates-funded study titled, On-patient medical record and mRNA therapeutics using intradermal microneedles, this technology has advanced dramatically since 2019 — the same microneedle patch can now deliver mRNA and store a complex digital record of that injection directly beneath your skin.
Researchers at MIT’s Koch Institute and Harvard’s Center for Virology and Vaccine Research describe the patch as an “on-patient medical record ( OPMR )” device — a biometric implant that records encoded information using near-infrared fluorescent quantum dots that are invisible to the naked eye but readable by a special camera.
Once applied, the dissolvable needles inject two payloads:
mRNA-LNP cargo, delivering the genetic instructions for spike or other protein production.
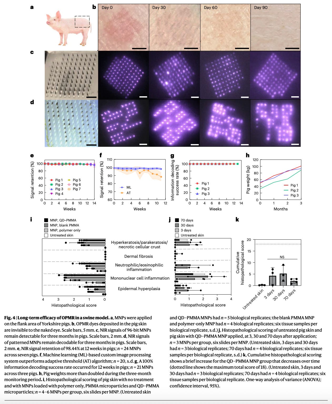
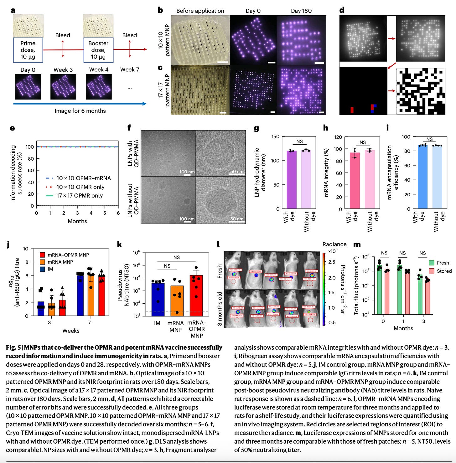
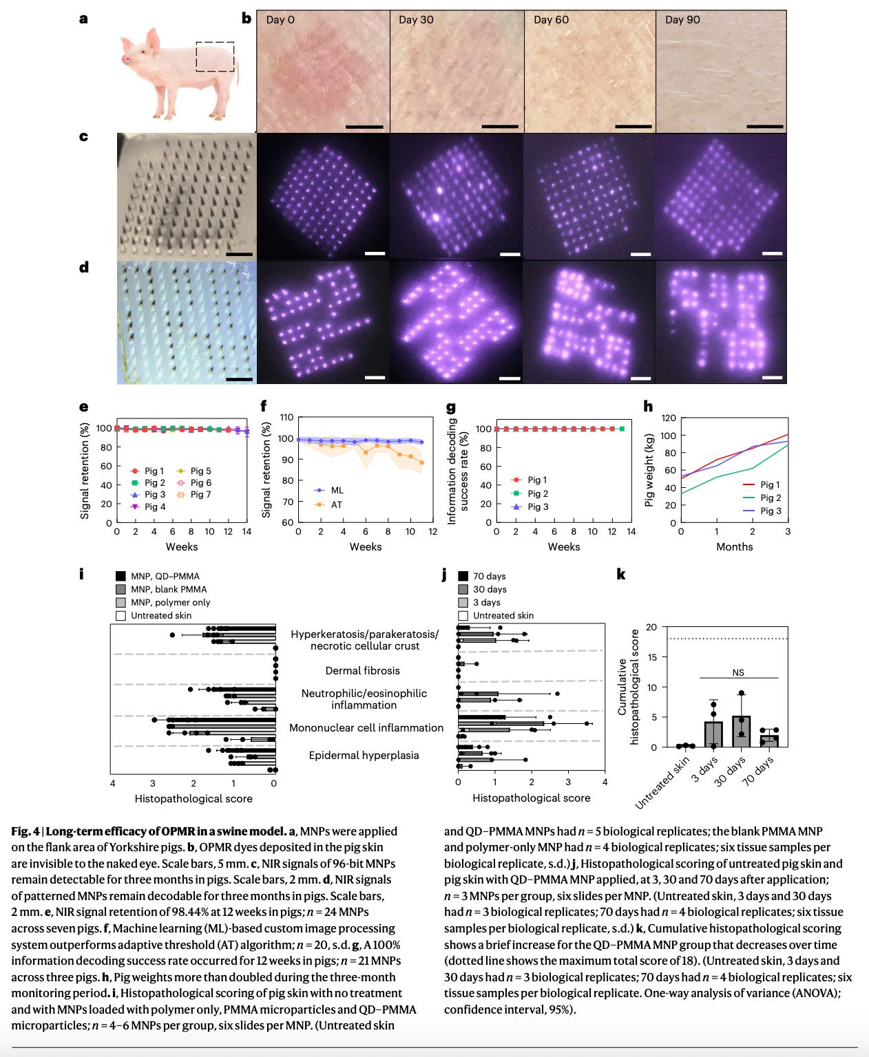
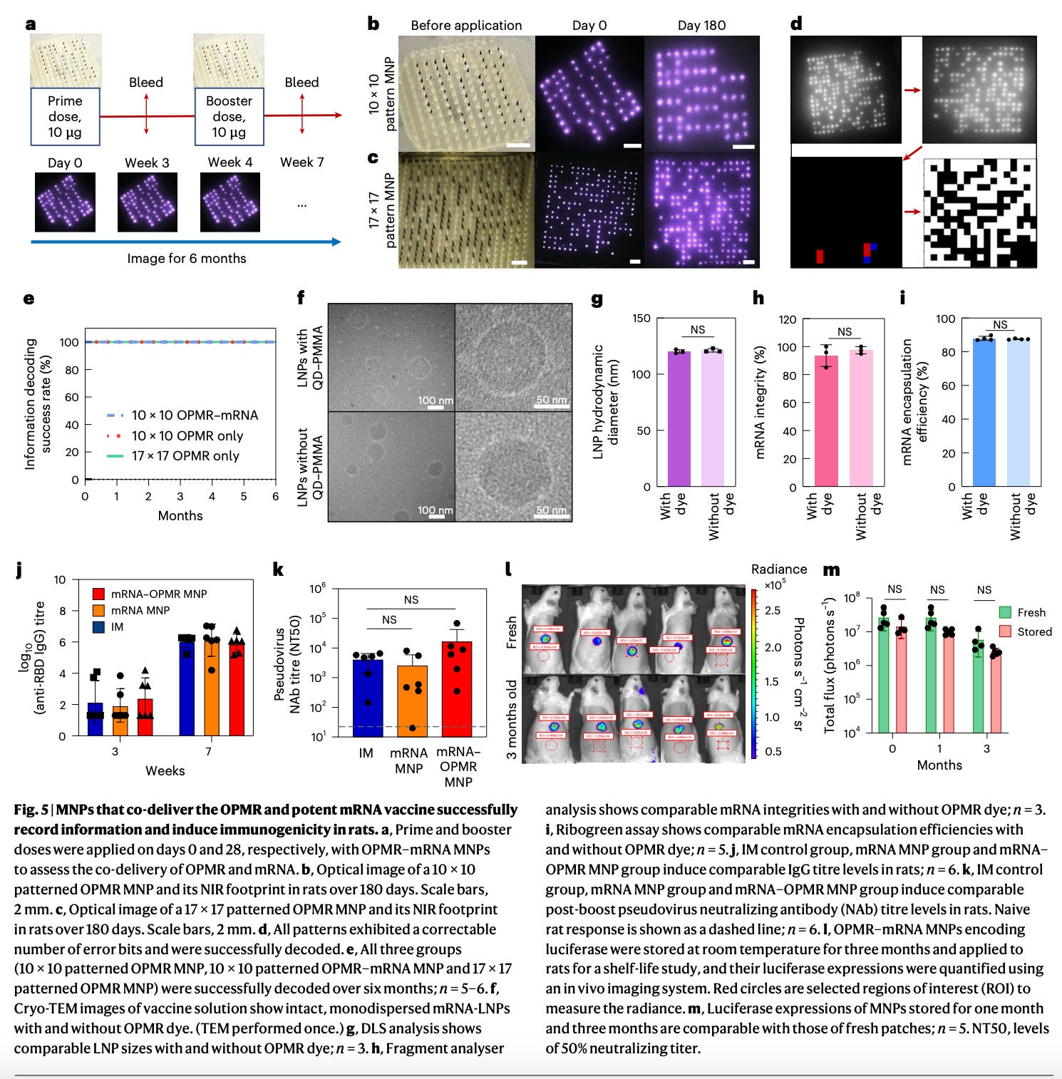
Quantum-dot microparticles, which embed a binary pattern of medical data into the dermis for long-term storage ( signal retention ~98 % for three months in pig models ).
Deep-learning algorithms then decode these patterns, allowing machines to instantly read your vaccination status without a database or internet connection. The system can store billions of unique identifiers, enough to assign every person on Earth a distinct code.
These features make it the perfect infrastructure for a biological vaccine passport system. Unlike a paper card or QR code, these microscopic tags cannot be lost, deleted, or forged — they are literally part of the body.
The team notes that such patches could be “administered on demand during pandemics,” language that foreshadows a universal compliance tool for emergency health directives.
In the original 2019 Gates-funded prototype, quantum dots were limited to simple color patterns. Now, paired with machine-learning and error-correcting codes, these patterns can store entire data strings — vaccine type, manufacturer, batch number, date, and even dose sequence — and be read by AI in milliseconds. The technology combines three elements — gene delivery, biometric ID, and AI verification — into a single dissolvable implant small enough to fit on a postage stamp.
As shown in the video pinned to this article, Bill Gates and Albert Bourla openly describe the COVID-19 pandemic as a “rehearsal”—and claim that another is inevitable. With vaccine passport systems already designed and mRNA manufacturing hubs standing by, the quantum-dot microneedle platform could be deployed almost overnight during the next so-called “public health emergency.”
Here it’s important to note that microneedle patch “vaccines” earned their own dedicated session at the 2025 Global Vaccine Forum:
These plans are clearly in motion — and they must not be allowed to take hold if we wish to preserve the freedoms we still have left.
Epidemiologist and Foundation Administrator, McCullough Foundation
Support our mission: mcculloughfnd.org
Please consider following both the McCullough Foundation and my personal account on X (formerly Twitter) for further content.




















